counter stats Relay Circuit Diagram And Operation, Thermal Overload Relay Working Principle Your Electrical Guide

Relay Circuit Diagram And Operation, Relay Latching Circuit Using Push Button Instrumentation Tools

  • Working Of Relays How Relay Works Basics Design Construction Application
  • Control Relay What Is A Control Relay Types Function Updated 2020
  • Understanding Relays Part 3 Troubleshooting Hagerty Media
  • What Is A Relay Electromechanical Or Electrical Relay Electronics Notes
  • Types Of Relays And Relay Driver Circuit Buchholz Relay
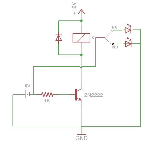
  • Arduino Relay Control Tutorial With Code And Circuit Diagram
  • Dc Relay Switch
  • Trip Circuit Supervision Relay Explained In Detail
  • What Is Differential Protection Relay Description Its Types On The Basis Of Principle Of Operation Circuit Globe
  • Relay H Bridge Driver Circuit Simulation And Arduino Programming

Find, Read, And Discover Relay Circuit Diagram And Operation, Such Us:

  • Relay Current Flow Wiring Diagrams Youtube
  • How To Create Relay Logic Circuit With Examples Engineer S Portal
  • Relay H Bridge Driver Circuit Simulation And Arduino Programming
  • Differential Relay Current Differential Relay Biased Beam Relay
  • How To Connect A Relay Through An Opto Coupler Homemade Circuit Projects

If you re looking for 2017 Nissan Altima Fuse Box Diagram you've reached the perfect place. We have 103 graphics about 2017 nissan altima fuse box diagram adding pictures, photos, pictures, wallpapers, and more. In these web page, we additionally provide variety of graphics available. Such as png, jpg, animated gifs, pic art, logo, blackandwhite, transparent, etc.

12 Relay Switch Pinout Equivalent Driver Circuit Datasheet 2017 Nissan Altima Fuse Box Diagram

Electromagnetic Relay Working Types Of Electromagnetic Relays Electrical4u 2017 Nissan Altima Fuse Box Diagram

How To Wire A Relay 2017 Nissan Altima Fuse Box Diagram

How To Create Relay Logic Circuit With Examples Engineer S Portal 2017 Nissan Altima Fuse Box Diagram

Light Operated Relay Circuit 2017 Nissan Altima Fuse Box Diagram

Getting Started With Relays 7 Steps Instructables 2017 Nissan Altima Fuse Box Diagram

Best Relay Wiring Diagram 5 Pin Wiring Diagram Bosch 5 Pin Relay Electrical Diagram Electrical Circuit Diagram Trailer Wiring Diagram 2017 Nissan Altima Fuse Box Diagram

Understanding Relays Wiring Diagrams Swe Check 2017 Nissan Altima Fuse Box Diagram

Relay Operation And The Arduino Uno Tutorial Australia 2017 Nissan Altima Fuse Box Diagram

Introduction To Relay The Engineering Projects 2017 Nissan Altima Fuse Box Diagram

2017 Nissan Altima Fuse Box Diagram, Relay Switch Circuit And Relay Switching Circuit

  • Arduino Relay Tutorial Control High Voltage Devices With Arduino
  • Differential Relay Current Differential Relay Biased Beam Relay
  • Distance Relay Or Impedance Relay Working Principle Types Electrical4u

2017 Nissan Altima Fuse Box Diagram, Ldr Switch Relay Circuit

  • Electromagnetic Relay Working Types Of Electromagnetic Relays Electrical4u
  • Understanding Relays Wiring Diagrams Swe Check
  • Electrical Symbols Switches And Relays

2017 Nissan Altima Fuse Box Diagram, Sequential Timer Circuit Using Ic 555 To Switch Relays Gadgetronicx

  • Power Circuit Breaker Operation And Control Scheme Peguru
  • 12 Relay Switch Pinout Equivalent Driver Circuit Datasheet
  • Understanding Relays Wiring Diagrams Swe Check

More From 2017 Nissan Altima Fuse Box Diagram


Incoming Search Terms:

  • Working Of Relays How Relay Works Basics Design Construction Application Ion Most Likely Formed By Phosphorus,
  • Relays Working With Different Coils Control And Applications Ion Most Likely Formed By Phosphorus,
  • Distance Relay Or Impedance Relay Working Principle Types Electrical4u Ion Most Likely Formed By Phosphorus,
  • Understanding Relays Part 3 Troubleshooting Hagerty Media Ion Most Likely Formed By Phosphorus,
  • Arduino Relay Tutorial Control High Voltage Devices With Arduino Ion Most Likely Formed By Phosphorus,
  • How Relays Work Relay Diagrams Relay Definitions And Relay Types Ion Most Likely Formed By Phosphorus,