counter stats L6599d Circuit Diagram, The Control Schematic Of Inductor Half Bridge Converter Figure 5 The Download Scientific Diagram

L6599d Circuit Diagram, Https Ieeexplore Ieee Org Iel7 63 6917239 06767143 Pdf

  • L6599 500w Halfbridge Llc Resonant Smps Hanya Ingin Berbagi
  • Https Encrypted Tbn0 Gstatic Com Images Q Tbn And9gctf 0svzy0kjlh5ptrved0c2x3qshk79iyljbgp 9qfcb14em33 Usqp Cau
  • Electro Help Sharp Lcd Tv Lc19s7e Bk Lc26s7e Bk Lc32s7e Bk Service Mode Smps Schematic
  • Https Ieeexplore Ieee Org Iel7 63 6917239 06767143 Pdf
  • Reference Designs
  • Us8737092b2 Control Device For A Resonant Converter Google Patents
  • Proposed Ac Dc Led Driver Download Scientific Diagram
  • A New Design Strategy For Dc Dc Llc Resonant Converter Concept Modeling And Fabrication Khosrogorji 2019 International Journal Of Circuit Theory And Applications Wiley Online Library
  • Ken Shirriff S Blog November 2015
  • Application Notes And Circuits For High Performance L6599 Based Hb Llc Adapter With Pfc For Laptop Computers

Find, Read, And Discover L6599d Circuit Diagram, Such Us:

  • Https Www St Com Resource En Datasheet L6599 Pdf
  • An6650
  • Https Www St Com Resource En Datasheet L6599 Pdf
  • Ken Shirriff S Blog November 2015
  • Pengembangan Lanjutan Dari Halfbridge Llc Resonant Converter Menggunakan Ic L6599 1000w Hanya Ingin Berbagi

If you re searching for Vegetative Propagation Diagram you've arrived at the right location. We ve got 101 graphics about vegetative propagation diagram including pictures, photos, photographs, wallpapers, and more. In these webpage, we also provide variety of graphics available. Such as png, jpg, animated gifs, pic art, logo, black and white, transparent, etc.

An2509 Reference Design Ac To Dc Multi Output Power Supplies Arrow Com Vegetative Propagation Diagram

Jual Unik K13 Power Module Df75lb160 Diode Bridge 3 Phase 75a 1600v Limite Jakarta Barat Desidistro123 Tokopedia Vegetative Propagation Diagram

An6650 Vegetative Propagation Diagram

2020 L6599d High Voltage Resonant Controller From Janongpao 7 07 Dhgate Com Vegetative Propagation Diagram

Jual Tracer 3906 Epli Mppt 15a 60v Max Pv Open Circuit Voltage Jakarta Barat Solar Expert Tokopedia Vegetative Propagation Diagram

Vegetative Propagation Diagram

Dla001d L6599d Capacitor Electronic Oscillator Vegetative Propagation Diagram

Http Www Ue Pwr Wroc Pl Adv Ind Electr Lectures Ue Aae 13 Resonant Voltage Converters Pdf Vegetative Propagation Diagram

An2509 Reference Design Ac To Dc Multi Output Power Supplies Arrow Com Vegetative Propagation Diagram

L6599d Original Supply Us 2 2 5 St Stmicroelectronics L6599d Supplier Seekic Com Vegetative Propagation Diagram

Vegetative Propagation Diagram, Energies Free Full Text Design Of An Llc Resonant Converter For Driving Multiple Led Lights Using Current Balancing Of Capacitor And Transformer Html

  • Jual Tracer 3906 Epli Mppt 15a 60v Max Pv Open Circuit Voltage Jakarta Barat Solar Expert Tokopedia
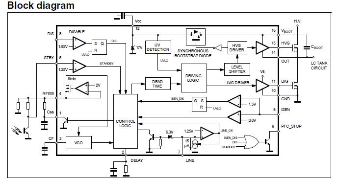
  • L6599d Datasheet Pinout Application Circuits High Voltage Resonant Controller
  • Reference Designs

Vegetative Propagation Diagram, Power Solution Based On St L6562at And L6599at Street Lighting Led Lighting Jotrin Electronics

  • Cce Mp116 Ncp1606 L6599 Ob2263 Ap4407m Smps Sch Service Manual Download Schematics Eeprom Repair Info For Ele In 2020 Electronics E Waste Recycling Electronic Waste
  • Https Www Compel Ru Wordpress Wp Content Uploads 2011 10 Stmicroelectronics Power Compel Pdf
  • Http Notes Application Abcelectronique Com 005 5 9839 Pdf

Vegetative Propagation Diagram, Https Ptelectronics Ru Wp Content Uploads Komponenty I Resheniya St Dlya Impulsnyh Istochnikov Pitaniya Pdf

  • An2509 Reference Design Ac To Dc Multi Output Power Supplies Arrow Com
  • Http Notes Application Abcelectronique Com 005 5 9835 Pdf
  • Thx203h Thx203 Switching Power Supply Controller Ic Dip 8 Shopee Indonesia

More From Vegetative Propagation Diagram


Incoming Search Terms:

  • Ic A6069h Pwm Switching Regulator A6069 A 6069 Promo Ongkir Shopee Indonesia Flow Chart Of Photosynthesis And Cellular Respiration,
  • Http Notes Application Abcelectronique Com 005 5 9835 Pdf Flow Chart Of Photosynthesis And Cellular Respiration,
  • Https Encrypted Tbn0 Gstatic Com Images Q Tbn And9gctf 0svzy0kjlh5ptrved0c2x3qshk79iyljbgp 9qfcb14em33 Usqp Cau Flow Chart Of Photosynthesis And Cellular Respiration,
  • Https Www Compel Ru Wordpress Wp Content Uploads 2011 10 Stmicroelectronics Power Compel Pdf Flow Chart Of Photosynthesis And Cellular Respiration,
  • Thx203h Thx203 Switching Power Supply Controller Ic Dip 8 Shopee Indonesia Flow Chart Of Photosynthesis And Cellular Respiration,
  • Electro Help Sharp Lcd Tv Lc19s7e Bk Lc26s7e Bk Lc32s7e Bk Service Mode Smps Schematic Flow Chart Of Photosynthesis And Cellular Respiration,