counter stats Dfd For Bank Management System, Data Flow Diagram Symbols Types And Tips Lucidchart

Dfd For Bank Management System, Pin On Data Flow Diagram Examples

  • Draw The Dfds Upto 2nd Level For Online Examination System Computer Science Simplified A Website For Ignou Mca Bca Students For Solved Assignments Notes C Programming Algorithms Cssimplified Com
  • Data Flow Diagram Online Banking Application Threat Model Diagram Template
  • Internet Banking
  • Https Encrypted Tbn0 Gstatic Com Images Q Tbn And9gcrhtsodkrnkcqnvzwtegh44fda3yjrapln5pnhn8vn7sgpqscbn Usqp Cau
  • 1 Data Flow Diagram Of The Existing System Download Scientific Diagram
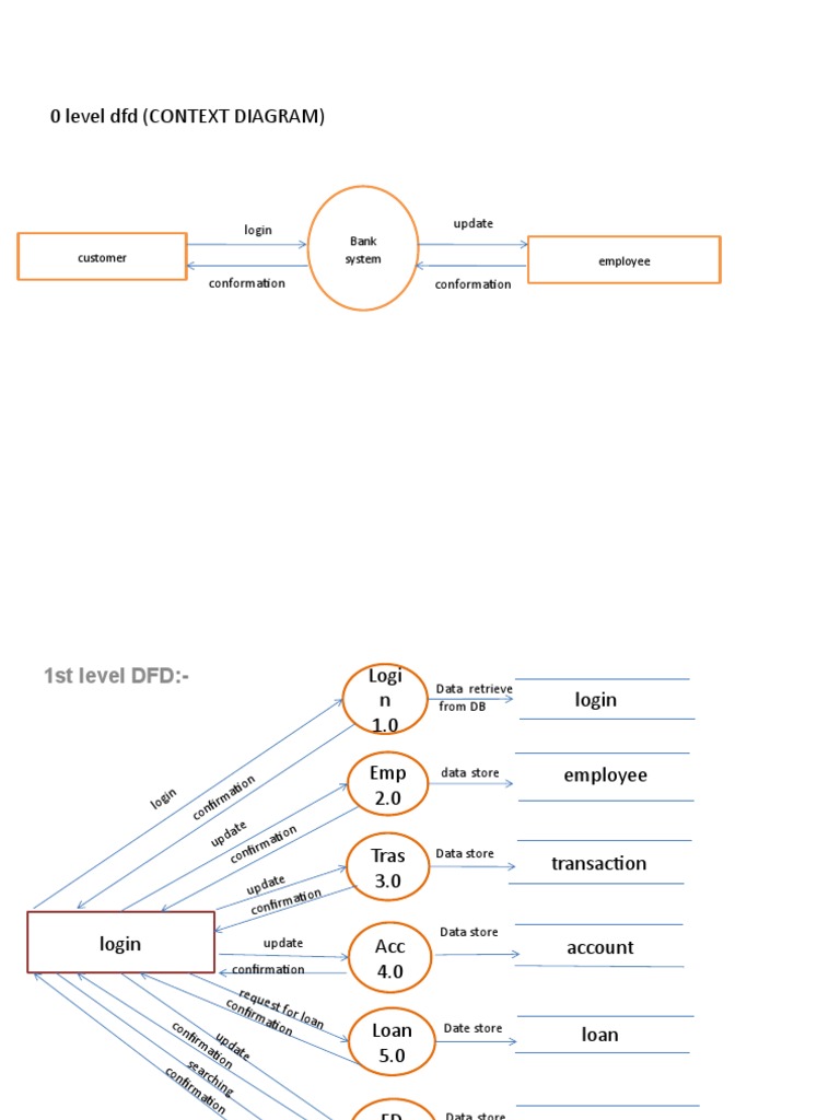
  • Diagram Data Flow Diagram Bank Management System Full Version Hd Quality Management System Pvdiagramxway Annuncipagineverdi It
  • Http Ijariie Com Adminuploadpdf Blood Bank Management System Ijariie6874 Pdf
  • Dfd For Library Management System Geeksforgeeks
  • Diagram Use Case Diagram For Blood Bank Management Full Version Hd Quality Bank Management Etherstructure Puntimpresa It
  • Https Www Matec Conferences Org Articles Matecconf Pdf 2018 13 Matecconf Icet4sd2018 01086 Pdf

Find, Read, And Discover Dfd For Bank Management System, Such Us:

  • Data Flow Diagram Examples Context Level 1 Explanation Tutorial
  • Idef0 Diagrams Dfd Flowchart Symbols Example Of Dfd For Online Store Data Flow Diagram Context Level And 0 Level Of Bank Management System
  • Data Flow Diagram Symbols Types And Tips Lucidchart
  • Http Www Darshan Ac In Upload Diet Documents Ce Data 20oriented 20analysis 20and 20design 13112014 072811am Pdf
  • Blood Bank Management System Ppt Video Online Download

If you re looking for Energy Pyramid Diagram you've arrived at the ideal place. We ve got 104 images about energy pyramid diagram including images, photos, pictures, backgrounds, and more. In such page, we also have variety of graphics out there. Such as png, jpg, animated gifs, pic art, symbol, black and white, transparent, etc.

Dfd For Library Management System Geeksforgeeks Energy Pyramid Diagram

Data Flow Diagram Of Bank Account Management System Project Report Energy Pyramid Diagram

New New Level 1 Dfd Blood Bank Management System Editable Yc Data Flow Diagram Template On Creately Energy Pyramid Diagram

Bank Accounts Management System Dfd 1 Draw The Co Chegg Com Energy Pyramid Diagram

Dfd For Event Management System Free Energy Pyramid Diagram

Bank Management System Dfd Energy Pyramid Diagram

Dfd Case1 Energy Pyramid Diagram

Sankey Diagram Data 42361 Antennablu It Energy Pyramid Diagram

Content Diagram For A Banking System Data Flow Diagram Flow Diagram Example Diagram Energy Pyramid Diagram

Dfd For Atm System Geeksforgeeks Energy Pyramid Diagram

Energy Pyramid Diagram, 1

  • Data Flow Diagrams
  • Presented By Lubna Yasmin Pinky Class Roll 401 Exam Roll Reg No Session Mashirah Binte Zaman Class Roll 1407 Exam Roll Ppt Download
  • Https Encrypted Tbn0 Gstatic Com Images Q Tbn And9gcrhtsodkrnkcqnvzwtegh44fda3yjrapln5pnhn8vn7sgpqscbn Usqp Cau

Energy Pyramid Diagram, Level 1 Data Flow Diagrams

  • The Interface Structure Diagram Isd For The Bank Chegg Com
  • How To Create A Data Flow Diagram Using Conceptdraw Pro Data Flow Diagram For Feedback System
  • Data Flow Diagram Examples Context Level 1 Explanation Tutorial

Energy Pyramid Diagram, Data Flow Diagrams

  • Presented By Lubna Yasmin Pinky Class Roll 401 Exam Roll Reg No Session Mashirah Binte Zaman Class Roll 1407 Exam Roll Ppt Download
  • Draw A Dfd For Online Banking System Make Necessary Assumptions Required Mca Ignou Group
  • Diagram Use Case Diagram For Blood Bank Management Full Version Hd Quality Bank Management Etherstructure Puntimpresa It

More From Energy Pyramid Diagram


Incoming Search Terms:

  • Data Flow Diagram Of Bank Account Management System Project Report 8088 Block Diagram,
  • 1 8088 Block Diagram,
  • Banking Management System Dataflow Diagram Dfd Freeprojectz 8088 Block Diagram,
  • Http Www Darshan Ac In Upload Diet Documents Ce Data 20oriented 20analysis 20and 20design 13112014 072811am Pdf 8088 Block Diagram,
  • Https Encrypted Tbn0 Gstatic Com Images Q Tbn And9gcrhtsodkrnkcqnvzwtegh44fda3yjrapln5pnhn8vn7sgpqscbn Usqp Cau 8088 Block Diagram,
  • Bank Accounts Management System Dfd 1 Draw The Co Chegg Com 8088 Block Diagram,